
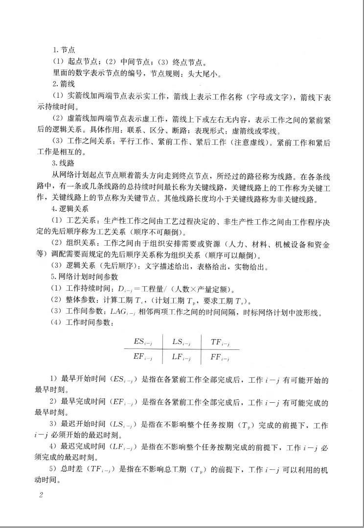
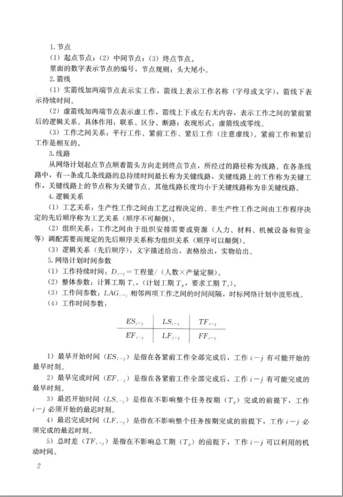
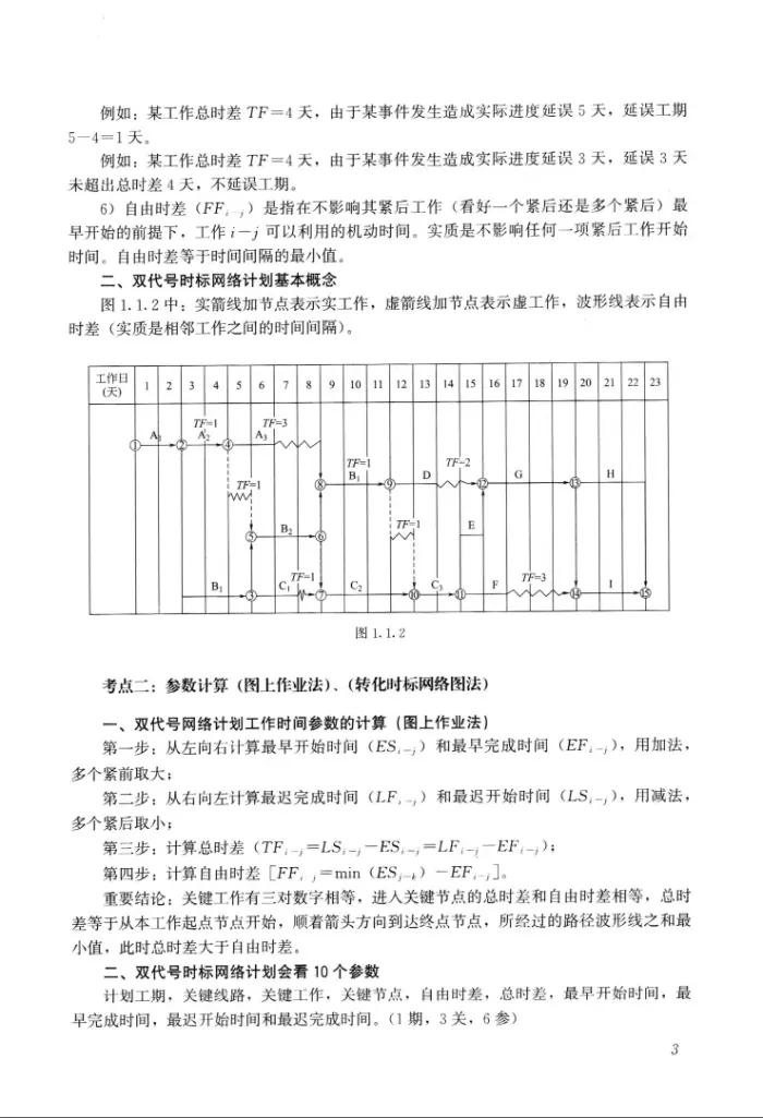
二建实务,分 建筑,市政,机电,公路,水利。还有冷门矿业。
实务科目,绝大多数人都觉得很难很难。
主要还是方法不对,努力白费。
今天我们重点讲一下实务的学习方法。各个专业的方法都是一样的。
第一,精讲班的学习。这个过程,比较枯燥,尤其是开始学习的阶段,非常困难。坚持下去就好了。精讲班的学习,只是一带而过,很难记住什么,掌握什么,都是有个印象就好了。尤其对于初学者,经过这个阶段,想水平如何如何是不现实的。这个过程,重在坚持学习完。学完水平大概达到四十分左右。
第二,冲刺班的学习。这个阶段,小编认为是最重要的,直接决定你能够通过考试。首先,冲刺班讲的是常考的,重点的,连成串的知识点。非常非常重要。然后,知识点都是总结好的,非常完整,非常有条理。最后,冲刺班的课件,吧主会第一时间补充讲义,让大家背。很多考生很在意精讲班的讲义,没必要。能把冲刺班讲义背好,水平基本在七十分左右。基本及格了。
第三,习题班的学习。这个班次学习,主要在练习做题。不要直接听老师讲,而是先把题目看看,自己动手写答案,然后再听老师讲解。二建的实务,好的题目非常少,能有靠谱的解析的就更少了。要珍惜习题班有老师讲解的题目。
第四,做真题习题。这里强调一点,二建实务,原来考过的知识点,会重复考,甚至有的案例的某一两个问,是前几年考过的原题。真题在于查漏补缺,在于理解出题的角度,答题的方法。真题的量比较少,真题如果还不够,可以做习题。真题为主,习题为辅。
小编这里还整理了最新二级建造师各专业实务通用核心大项仿真训练题,有需要的可以填写表单,免费获取!



